0755-82563536
0755-82566569
13641416022
香港公司注册+包开户 香港公司加急注册 香港公司上市 香港公司变更 香港公司年审
重要控制人存档(SCR) 香港公司挂水牌 秘书登记册 股东登记册 董事登记册
买卖香港公司
香港中银开户 星展银行开户 渣打银行开户 华侨永亨开户 汇丰银行开户 恒生银行开户
渣打银行开户 华侨永亨开户 汇丰银行开户 恒生银行开户 香港中银开户
保留意见审计报告 无保留意见审计报告 无运营审计报告
薪俸税零申报 利得税零申报
注册有限合伙公司 注册个体工商户 注册深圳分公司 注册集团公司 注册股份分司 注册前海公司 注册外资公司 红本地址挂靠 0元注册深圳公司
一般纳税人记账报税 小规模记账报税 99元记账报税
深户创业补贴 开立对公账户 注册资本变更 经营范围变更 公司名称变更 法人股权变更 地址变更
注册马来西亚公司 注册德国公司 注册迪拜公司 注册新加坡公司 注册澳门公司 注册开曼公司 注册马绍尔公司 注册塞舌尔公司 注册BVI公司 注册美国公司 注册英国公司
质量体系认证 专利申请 英国商标 美国商标 欧盟商标 香港商标 中国商标
安全生产许可 装修施工资质 建筑总包资质 医疗器械许可证 食品经营许可证 进出口权
功能性网站搭建 企业简介网站搭建 商城网站搭建
系统安全加固 系统漏洞修复 系统安全扫描
社交小程序 商城小程序 游戏小程序
什么是商标?
商标是标明商品或服务来源的标志。商标是将自己的品牌、商品或服务与他人的品牌、商品和服务区分开的标志,其覆盖范围包括文字、图形、字母、数字、声音、三维标志和颜色及其随意组合,是对自我品牌、商品、服务的一种法律保护手段,能有效防止品牌被他人恶意盗用、侵权。
商标能不能申请下来主要看:
看外形——例如,酷几与酷儿虽然最后一个字不同,但由于无含义,无法直观上进行区分,所以判断为相类似;
看含义——例如,天上与上天虽然字形相类似,但含义差别巨大,判断为不同的商标。
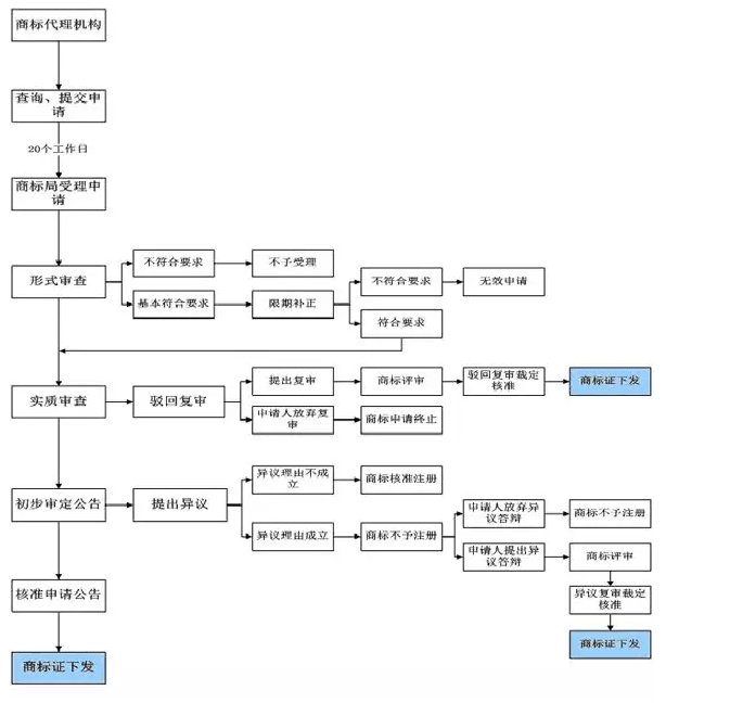
商标需要多久可以申请下来?首先请大家来看下这个图:
很复杂?来给大家剖析一下:
1、 何为形式审查?
形式审查指的是商标局对申请商标注册提交的文件、手续是否符合法律规定,若符合法律规定,商标局编定申请号,确定申请日,下发《商标注册申请受理通知书》,时间大概约为20个工作日.
2、何为实质审查?
实质审查指的是商标局对商标注册申请是否符合商标法的规定,有无涉及商标禁用条款、是否不具有显著性、是否存在近似商标等进行的相关检查、资料检索、分析对比以及调查研究并决定给予初步审定或驳回申请等一系列意见。此项工作时间大概为6个月左右。
3、什么是初审公告?
商标初审公告是指商标注册申请经审查后,对符合《商标法》有关规定的,允许其注册的决定,并在《商标公告》中予以公告.公告期为3个月。
4、商标证书何时领取?
商标自刊登初步审定公告之日起三个月内没有人提出异议或提出异议经裁定不成立的,该商标予以注册,两至三个月左右发放注册证书.
那么商标的图和文字能不能一起注册呢?当然可以,但建议分开申请!
分开申请有什么好处呢?
1.提高注册成功率,商标局在对商标进行实质审查时是将商标中的文字、图形等分开查询审查,所以,商标组合申请在进行实质审查时只要有一个元素与其他的商标产生近似,就会被商标局驳回,商标申请流程终止。
2.使用方便,商标分开申请使用起来非常灵活方便。根据规定,商标应严格按照商标证书上的图样使用,不得随意更改。如分开申请的商标,想要组合使用也是可以的,这样使用起来更加方便。
为了企业长远的发展,建议大家把商标的文字和图形分开申请,既可以提高商标申请成功率,缩短申请时间,又可以灵活方便使用商标,便于企业宣传。
自身销售顾问一对一服务
明码报价支付及信息安全
资料不外泄安全保障
全程代办,一站式服务